发布时间:2025/9/23 15:56:59 浏览量:24
肉类加工作为一个行业对世界产生了巨大的影响,既有积极的一面,也有消极的一面,在这些影响之后,既有热情的倡导者,也有激烈的批评者。
根据代表美国大量肉类加工商的行业协会北美肉类协会(nami)的数据,肉类和家禽业是美国农业的最大组成部分。近期分析显示其经济总产出超过1万亿美元,占国内生产总值的5.6%,提供540万个就业机会和2570亿美元工资。
与此同时,该行业一直是全球环境挑战的根源。屠宰场废水有机物含量高,处理不当导致地下水污染。 此外,如此大量产生的废弃物,是这个社会如此深度沉溺于肉食的必然结果。据可持续发展倡导组织统计,全球每年大约消费3.5亿吨肉类。
当然,这并不是说该行业对解决这些挑战毫无兴趣。北美肉类协会(nami)一直鼓励其成员企业改善自身环境影响,并积极分享可持续发展的最佳实践。然而,这些努力往往被高昂的成本及其对盈利能力的冲击所掣肘。问题不仅在于废弃物的“量”,更在于其“成分”——油脂(俗称“fog”)一旦排入水体,就会迅速凝结成不溶性污泥,成为全球下水道系统的头号杀手;各地市政部门不得不设定严苛的排放限值,并对超标行为处以重罚,企业因而背负更大的经济压力。过去,人们常把这类废弃物直接当农田肥料或往地里一倒了事;但随着美国环保署不断收紧法规,这种做法如今基本被叫停。
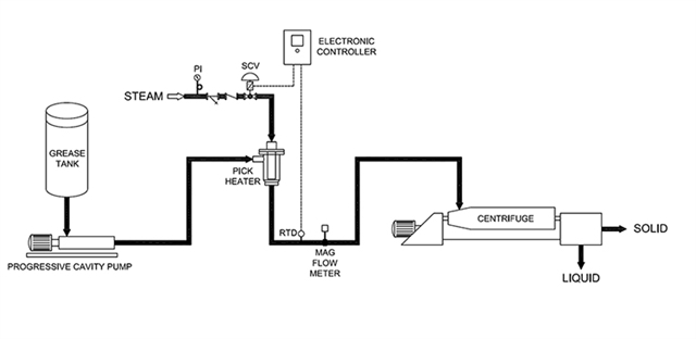
图1:该油脂处理系统集成了离心机与直接蒸汽喷射(dsi)加热器。
幸运的是,目前已有多种技术可用于缓解油脂(fog)问题。这些包括溶解空气浮选(daf),其中气泡被引入污泥中,将脂肪、油脂和轻质固体移动到表面;由此产生的“污泥层”可以通过一种称为“浮渣刮擦”的过程连续去除和处理。这是屠宰废水处理中最行之有效的一种办法,但也存在明显短板:对总悬浮固体(tss)的去除效果有限,留下的湿渣既难清理又处置费用高;还可能误把本可回用的养分一并带走。
另一种技术,卧螺离心机处理,采取了一种更直接的方法,旨在实现可靠的再利用,从而对成本和盈利能力产生积极影响。虽然某种程度的回收长期以来一直是肉类加工领域的一部分,但历史上一直受到这样一个事实的限制,即被屠宰动物的大部分不能转化为可食用的肉。离心机突破了这一瓶颈:它能把废浆一次性分成三类——固体(脂肪与油脂)、轻液(油)和重液(废水)。其中占比高达八成的废水可直接送往污水处理厂,大幅削减后续处理量与费用。提取的动物脂肪和蛋白质可以作为回收副产品得到进一步利用,它们可以被出售作为生物柴油燃料或作为饲料的血粉。这种再利用可以抵消处理成本,甚至创造自身的收入流。离心机的应用包括动物尸体回收、脂肪液化(也称为提炼)以及凝固血液的脱水。能够提供脱水功能也使离心机有别于daf工艺,它能减少废物处置量、降低处理成本,并增加废物处置的选择。
由于fog浆料具有显著黏度——未处理的油脂通常含有7%至10%的固体物——在浆料进入离心机前将其打散,是实现高效分离的关键。将温度加热到 180–200 °f(约 82–93 °c)可有效降低污泥黏度,但其成分仍会带来挑战:流量难以控制,易导致间接式换热器全程流道内加热不均甚至堵塞。这反过来又会使传热表面烧伤,并增加对板垫片的损坏。加热器或离心机阶段的低效也将反映在底线燃料成本上。
对于这种应用,更好的选择是部署专门为浆料加热设计的加热器,例如pick heaters制造的直接蒸汽喷射(dsi)bx系列。bx加热器具有侧入口配置和开放式设计,可实现畅通无阻的流通。如图2所示,浆液首先从侧面进入,与加热器体内的蒸汽充分混合,然后在底部排出,进入离心机。
图2:bx系列是专门为浆料加热而设计的。
仔细观察注入管内部,可以发现浆料与通过数百个小孔喷出的蒸汽混合。弹簧加载的活塞根据负载变化调整蒸汽孔口数量,保持一定的正压差。 这意味着压力下降可以忽略不计(小于2 psi),并且与泵尺寸相关的压降较小。低噪音(小于或等于85 dba)以及无管道振动得平稳运行。
凭借这些创新,bx 系列在面对屠宰废料固有难题的同时,仍能实现工业设计工程师对 dsi 凯时k66的解决方案所期望的均匀加热与精准温控——快速混合、瞬时传热、100 % 蒸汽热量被浆液吸收。
现代肉类加工厂采用的技术,不仅着眼于降本增效,更致力于应对环境挑战、迈向可持续运营。部署fog减量策略(如采用卧螺离心机处理)或许是这些努力中最直观的一环;而在幕后,精准且可控的加热源才是优化整条工艺链的关键。总体而言,dsi 技术——尤其是 pick heaters 的 bx 系列——完美契合肉类加工行业的需求。放眼更大的产业图景,甚至可以断言:bx 不仅是一台优秀的加热器,更是应对当今肉类行业最紧迫挑战的关键一环。
联系 pick heaters,了解更多信息。

关注公众号

加微信询价